鉴定标准
鉴定标准
我的位置: 首页 > 鉴定标准
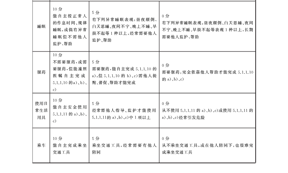
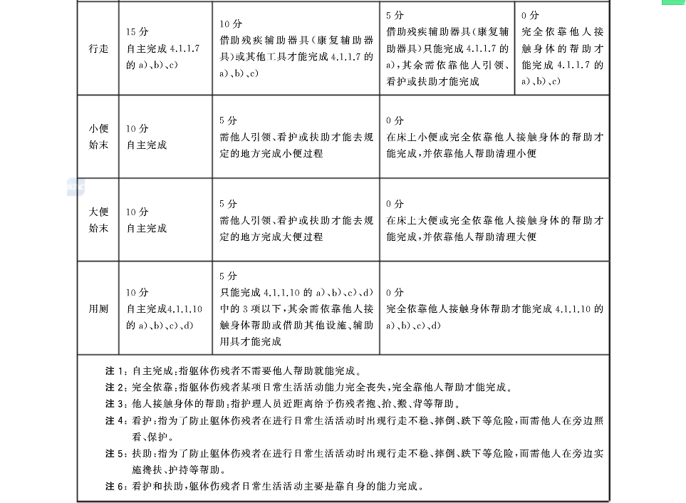
人身损害护理依赖程度评定
发布时间:2023-10-08 17:26
  |  
阅读量:
  |  
作者:
小编